重磅!2021年中国及31省市智慧城市政策汇总及解读(全)
2021-06-22前瞻研究院次
新能源、新基建 中国智慧城市建设已经发展了数十年,从建系统到建大脑再到城市运营管理,一幅全新的智慧中国图景已经打开,各地2021年首个文件出炉,不约而同将智慧城市写入了2021年的首要发展任务,正式拉开了“十四五”开局之年的智慧城市新篇章。
智慧城市是运用物联网、云计算、大数据、空间地理信息集成等新一代信息技术,促进城市规划、建设、管理和服务智慧化的新理念和新模式。建设智慧城市,对加快工业化、信息化、城镇化、农业现代化融合,提升城市可持续发展能力具有重要意义。
中国智慧城市政策历程与汇总
其中,政策扶持对于智慧城市建设推进的意义重大:中国城市化“政府主导”的因素大于“市场演变”的因素,政策在城市规划中起到决定性作用。2016年开始,国家及地方“十三五”发展规划陆续出台,许多城市把建设智慧城市作为未来发展重点。
从整个政策文件中可以看出,各类文件分别从总体架构到具体应用等角度分别对智慧城市建设提出了鼓励措施,“加快”和“促进”是出现频度较高的关键词。截止2021年5月,我国智慧城市建设相关政策汇总如下:
中国智慧城市发展规划目标
2020年全国两会,“新基建”被首次写入政府工作报告,如何让“城市大脑”变得更聪明成了智慧城市建设破局的关键。2021年的两会,关于新型智慧城市建设的讨论持续升温。
“十四五”规划和2035年远景目标的核心内容之一就是:统筹推进传统基础设施和新型基础设施建设,加快数字化发展,打造数字经济新优势,协同推进数字产业化和产业数字化转型,加快数字社会建设步伐,提高数字政府建设水平,营造良好数字生态,建设数字中国。
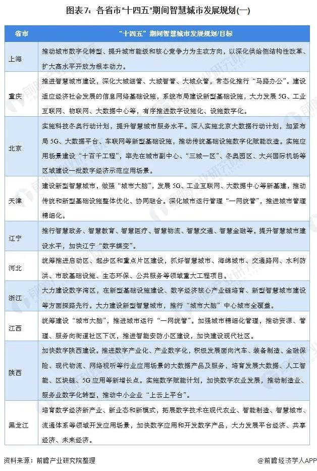
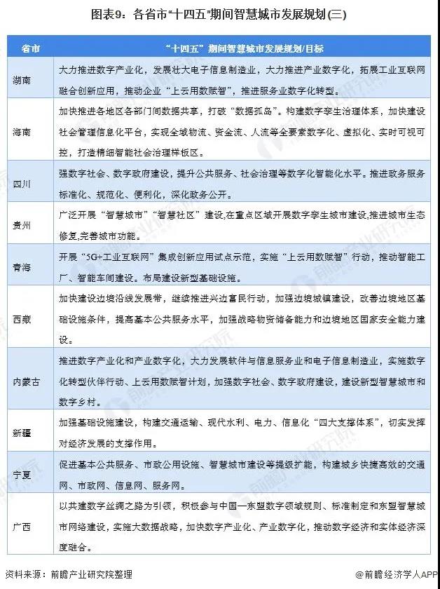
31省市智慧城市十四五规划汇总
2021年,我国多地在“十四五”规划中指出,要加快智慧城市、新基建等规模部署,推进新技术等基础设施建设,推动传统基础设施升级,建设新一代信息基础设施体系。各省市智慧城市“十四五”规划中关于智慧城市的建设重点或任务如下:
重点城市智慧城市发展规划
2021年,北京、上海、深圳等智慧城市领头示范城市发布了相关政策,制定了相关规划,不约而同将智慧城市写入了2021年的首要发展任务,正式拉开了“十四五”开局之年的智慧城市新篇章。例如深圳市政府在2021年1月发布《深圳市人民政府关于加快智慧城市和数字政府建设的若干意见》,提出到2025年,深圳将打造具有深度学习能力的城市智能体,成为全球新型智慧城市标杆和“数字中国”城市典范。
在政策的大力推动下,智慧城市的建设在一线城市和发达的二线城市已经开始进行,然而,由于城市与城市之间发展水平和信息化程度也千差万别。对于发达城市来说,会重点发展民生相关的智慧城市建设,以智慧城市提高城市创新和竞争能力;而对于中型城市,则会更注重智慧城市与当地旅游、港口等资源的结合。
